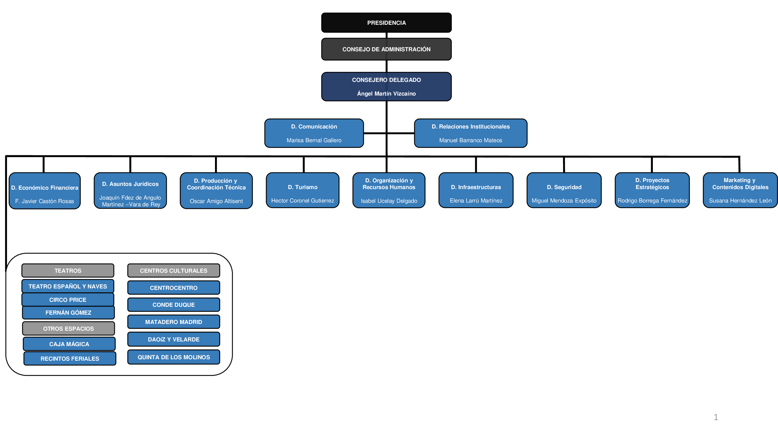
Esquema de la organización de la Sociedad municipal en el que se recogen los Departamentos y Centros culturales dependientes de la entidad. Se identifican con nombres y apellidos a las personas que ostentan la condición de Director de Departamento. 

Organigrama Madrid Destino